学艺术,来艺校,艺术梦想筑基的沃土

以艺术综合高中为基 精准培养明晰升学规划 实力托举学子迈入一流高校
青岛早报 2023年04月18日 王彤

青岛艺术学校。图片由校方提供

学校微信公众号

招生咨询群

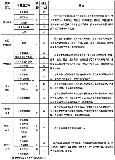
  青岛艺术学校是青岛市教育局直属公办学校,学校先后荣获国家级重点职业学校、全国艺术教育先进单位、全国德育工作先进集体、全国依法治校示范学校、省级文明校园等称号百余项。学校2021年牵头成立青岛艺术教育集团,坚持办“有特色、高品质”的学校,育“有特长、高素质”的学生,创“学艺术、来艺校”的品牌,在师资力量、管理水平、教学质量、校园环境、软硬件设施等方面居全国同类学校前列。

  匠心办活职业教育

  着眼学生终身发展

  学校坚持“在特色中追求卓越”的办学理念,主动遵循教育规律和艺术人才成长的特殊规律,以艺术综合高中办学为抓手,致力于把职业教育办活、把升学教育办实、把艺术教育办精,培养“做人有道德、专业有特长、实践有技能、比赛有优势、升学有方向、就业有市场”的艺术人才。青岛艺术学校“综合高中改革”入选2022中国基础教育典型案例,成为青岛唯一上榜的学校。

  艺校将艺术教育的普职融通做实做细,在综合高中的框架之内实现普职融通创新改革。通过八年的普职融通试点,学校“普职一体、双向开放、学分互认、学籍互转”的综合高中改革成效显著。普高学籍和中专学籍的艺术生,多了一次选择未来道路的机会,配合学校专业的生涯指导,让学生升学规划和人生规划更加明晰。

  艺术教育频迎高光

  奖项填补岛城空白

  多年来,艺校以“精专业、强文化、出人才、出作品”的教学策略,一生一策,为每名学生的成长提供个性化发展的空间、搭建适合的平台。坚持五育并举,潜心立德树人,形成了进口旺、出口畅的良好局面。近五年,学生在全国职业院校技能大赛中获二等奖3项、三等奖1项,在全国文明风采大赛中获一等奖4项、二等奖3项。原创舞蹈在第四至六届全国中小学生艺术展演中获一等奖。学校还荣获国际金小丑奖、国际合唱节金奖、国家文华奖、荷花奖、群星奖、省政府泰山文艺奖等奖项,多次填补青岛市空白。

  “个性定制”精准培养

  学子迈入一流高校

  与此同时,学校立足三教改革,深化职普融通,瞄准艺术高考,强化一生一策,系统提升文化课质量。文化课实施分层走班,根据学生实际情况和志愿,学校开展针对性辅导,让课堂教学更高效。学校每年有百余名毕业生通过夏季艺术类普通高考升入中央音乐学院、中国戏剧学院、中国音乐学院、中国传媒大学、北京电影学院、北京舞蹈学院等一流艺术高校和中国人民大学、北京师范大学、山东大学、中国海洋大学等985、211院校。

  新型职普融通上线

  “能力者”多一次选择

  青岛艺术学校与青岛美术专业传统名校青岛十七中合作,开设新型职普融通绘画专业,高中三年在青岛十七中就读,注册青岛艺术学校中专学籍,瞄准高考科目开设普通高中语文、数学、外语、政治、历史、地理等文化课程和美术专业课,不开设物理、化学、生物,无须参加普高学业水平考试,以参加夏季高考为主,也可选择职教高考,升学更有优势。青岛艺术学校职普融通绘画专业学生学业成绩达到新型职普融通绘画专业学业水平要求,可申请转入该班,在十七中就读。

  首度合作韩国本科

  铺就出国深造坦途

  2023年,青岛艺术学校发挥人物形象设计专业优势,根据中国对美容美发专业需求,为学生提供出国留学的机会。与韩国南首尔大学开办中韩合作“3+4”办学,双方共同制定教学计划,互相承认学习内容,3+4中本贯通培养。中等教育期间按双方协商制定的教学计划,由双方教师共同授课。完成中专段学习,韩语取得TOPIK3级,可取得南首尔大学本科录取通知书,赴韩国留学深造。

  2023考生报考程序:即日起,在“青岛艺术学校云报考”微信小程序进行专业考试报名;5月13日至14日,到青岛艺术学校参加专业考试和面试;取得专业合格成绩后,在青岛市初中学业水平考试(高中阶段学校招生)管理平台填报志愿;参加青岛市初中学业水平考试(中考);录取并根据通知进行新生报到。

  特别提醒:报考综合高中艺术班的考生须于5月6日至7日到青岛艺术学校现场报名;报考综合高中自招班和新型职普融通绘画专业的考生须于5月12日至13日在“青岛市初中学业水平考试平台”进行自主招生报名。

  2023年招生联络方式:

  ◎咨询电话:0532-82717535

  0532-82756872

  ◎微信公众号:扫描本版二维码或搜索“青岛艺术学校”,关注青岛艺术学校微信公众号。

  ◎学校地址:青岛市李沧区九水路176号

  观海新闻/青岛早报记者 王彤