高考录取结果明天可查

考生可通过4种方式查询录取结果
青岛晚报 2023年07月10日 于娜

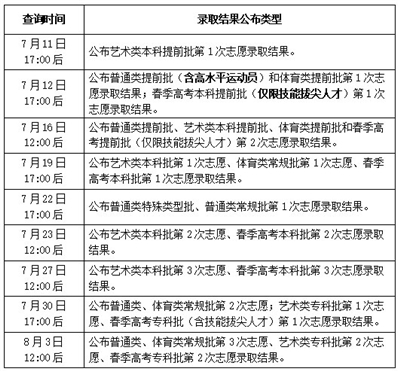
  本报7月9日讯 近日,我省2023年普通高校招生录取工作已全面展开。为方便考生及时查询录取结果,山东省教育厅微信公众号“山东教育发布”将录取结果查询方式及各批次录取结果公布时间进行公告。

  考生可通过4种方式查询录取结果:(一)短信推送。山东省教育招生考试院将为已录取的考生推送短信,考生接收短信的手机号为高考报名使用的手机号。(二)山东省教育招生考试院门户网站查询。考生可登录山东省2023年普通高考录取查询平台(https://cx.sdzk.cn/)查询本人录取结果。(三)“爱山东”APP查询。(四)国家政务服务平台查询。

  (观海新闻/青岛晚报 记者 于娜)